南京艺术学院现代音乐与科技学院受NCDA大赛组委会委托,担任大赛中1K类“数字声音艺术”赛项学术主持单位!本赛道面向全球高等院校师生,征集涵盖数字音频技术应用、声音艺术创作、音乐科技融合等领域的原创作品,致力推动数字声音艺术在高等教育领域的创新实践与学科交叉发展。
全国高校数字艺术设计大赛(NCDA)由中国工业部和信息化部人才交流中心主办,不仅入选教育部中国高等教育学会《全国普通高校大学生竞赛排行榜》,更获得近20个省级教育主管部门权威认定,是国内高校设计教育领域极具影响力的顶级学术竞赛!大赛已连续成功举办十三届,构建起“省赛-国赛”二级选拔机制,在学术界与产业界享有极高声誉。
值得特别关注的是,今年本赛道特别针对表演类学生增设了音乐影像类别,这意味着,无论你是擅长数字音乐创作、声音设计,还是热爱演唱、演奏,都能在这里找到属于自己的舞台。
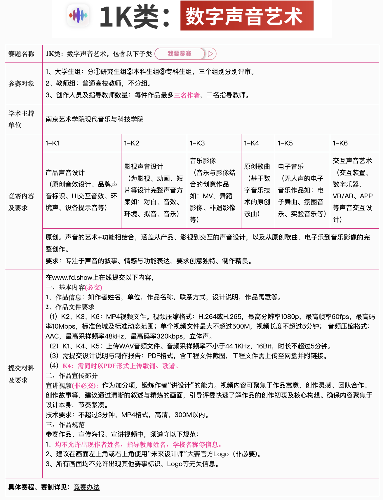
更重磅的是,该赛事经我校认定为B1类学科竞赛——这不仅是一份荣誉,更是一块沉甸甸的“硬核”加分项!参赛对象、类别与组别设置如图所示:


别再等待,别再犹豫!现在就行动起来,积极创作,踊跃参赛!去深入实地,捕捉最真实的声音素材;去打破边界,跨专业、跨学科组队,碰撞出最惊艳的创意火花;去大胆融合,探索音乐科技与视觉艺术的无限可能!精心打磨每一个细节,在技术规范与艺术表达之间找到属于你的最佳平衡点,打造兼具学术价值与艺术水准的精品力作!
期待与你的优秀作品相遇,让我们一起在这场创意盛宴中,点燃激情,惊艳全场!
供稿:章崇彬
编辑:华海朋
校对:章崇彬
审核:嵇凤云 汪敏